- 2025.09.04
- 2026.03.19
- #労働災害とは
労働災害とは?保険が貰えるケース・申請方法・トラブル解決法まとめ
この記事を読んで理解できること
- 労働災害とは
- もらえるお金と具体的な金額|治療費・給与・傷病年金
- 労働災害保険の申請で起こり得る3つのトラブルと対処法
- 労働災害保険以外にお金をもらう方法|会社に損害賠償を起こす
労働災害とは「仕事中または通勤途中に原因がある、ケガや病気、死亡のこと」を言います。
万が一労働災害にあったら、労働基準監督署で申請をすることで、国から保険金をもらうことができます。
この記事では、労働災害の定義から労働災害保険をもらうまでの流れ、申請で起こり得るトラブルを徹底解説します。
労働災害にあった場合にしっかりお金をもらえるよう、この記事を読んで学んでいきましょう!
【全部読むのが面倒な方へ|当記事の要点】
■労働災害とは
- 仕事中または通勤途中に原因がある、ケガや病気、死亡のこと
- 労働災害が認められるケガ・病気は「業務災害」と「通勤災害」に分けられる
■労働災害でもらえるお金
- 療養給付
- 休業補償給付
- 障害補償給付
- 遺族補償給付
- 傷病補償年金
- 介護補償給付
- 二次健康診断等給付
- 葬祭料
■労働災害の申請で起こり得るトラブル
- 会社が申請に協力してくれない
- 労働基準監督署の 判断結果が不服である
- 労働災害保険に入っていなかった
目次
1章:労働災害とは
この章では、労働災害の定義や労働災害保険が認められる基準、もらえるお金の種類を説明します。
1-1:労働災害の定義
労働災害とは、「仕事中または通勤途中に原因がある、ケガや病気、死亡のこと」を言います。
そして、労働基準監督署 長が「あなたのケガ・病気は労働災害です」と認めてくれれば、国から保険金を貰うことができます。これが労働災害保険です。
*労働基準監督署とは、「残業代が出ない」など違法な労働条件を改善するための組織です。
1-2:労働災害保険が認められる基準
労働災害保険が認められるケガ・病気は「業務災害」と「通勤災害」に分けられます。
1-2-1:業務災害
業務災害にあたるかは、「会社の支配下にいたか」と「会社の支配下で危険な目にあったか」から判断します。
では、実際にどのようなものが業務災害と認定されるのでしょうか。例を見てみましょう。
《仕事中のケガ・死亡》
・研磨機に指を挟み込みケガをしてしまった
・足場から転落して骨折した
・厨房でやけどをしてしまった
・炎天下で業務をしていて熱中症になってしまった
《働きすぎを原因とする病気・死亡》
・過労によってうつ病になった
・過労により脳出血を起こした
・残業が続き睡眠不足となり、心筋梗塞を起こした
・介護の仕事で腰を痛めた
《有害物質による病気》
・アスベストによって肺がんになった
・木材の粉塵で呼吸器疾患になった
《業務災害に当たらないケース》
・休憩中にバレーボールをしていて突き指をした
・強制参加ではない忘年会に出席した後、酔って転んでけがをした
・お昼休憩の間に転んでしまった
【コラム】過労死の認定基準とは?
ブラック企業において、残業が続き休まず働かされ、死亡してしまうような「過労死」が起きていることが、社会問題となっています。
しかし、ブラック企業は、プライベートでの失恋などの精神的なショックが死亡の原因なのだと主張してきます。
死亡の原因が過労にあるのかどうかを判断するのは非常に難しい問題です。
過労死であると認定されるには、3つの基準があります。いずれかの業務で著しい負荷を受けた場合には、過労死として認定されます。
① 異常な出来事に遭遇した
例えば、「頭に血がのぼる出来事」がおきたり、いきなり全力疾走を要求されたりするような、急激に体に強いストレスがかかる状況が発生したことをいいます。
② 短期間の加重業務
疾患の発症前1週間前から、連日徹夜勤務が続くような場合などが典型的でしょう。
③ 長期間の加重業務
疾患の発症前の長時間をふりかえり、②ほどの過酷な業務ではなかったとしても、長時間労働の疲労が蓄積していた場合です。
1-2-2:通勤災害
次に、通勤途中のケガや死亡も労働災害保険の対象に含まれます。
通勤途中とは、
①家と会社の場所との間の往復
②会社から他の現場への移動
③単身赴任の家と自宅の間の移動
のことを指します。
《通勤途中の事故によるケガ・死亡》
・会社からの帰宅途中にコンビニに寄ろうとし、コンビニの前で車にひかれてしまった
・会社に行く前に子供を幼稚園へ連れて行く途中、自転車で転んでしまった
・帰り道に病院に寄り、対向車とぶつかってけがをした
・得意先に直行する途中で事故に遭った
《通勤災害に当たらないケース》
・帰宅途中にパチンコ屋に寄った帰りに事故に遭った
・終業後に社内で2時間ほどサークル活動をし、帰宅する途中で事故に遭った
2章:もらえるお金と具体的な金額|治療費・給与・傷病年金
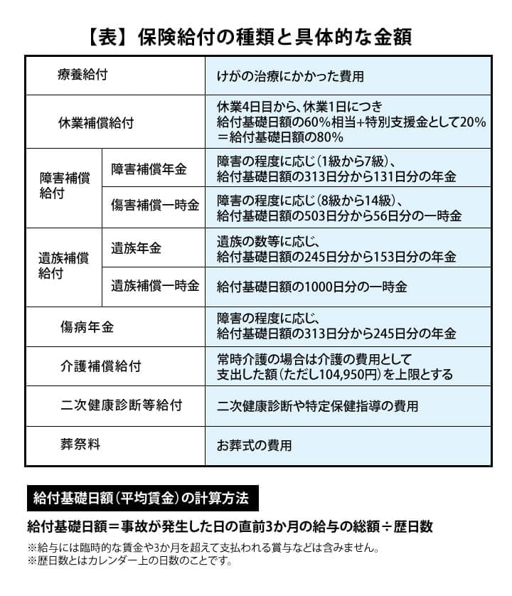
労働災害保険と一口に言っても、もらえるお金の種類はいくつかあります。
2-1:もらえる給付の種類と具体的な金額
2-1-1:療養給付
まず、基本的な給付として、労災が認められると、療養給付がもらえます。
これは、けがの治療にかかった費用全額を国が負担してくれるものになります。
具体的には、
① 診察費などの治療費
② 薬代
③ 手術費用
④ 自宅療養の場合の看護費
⑤ 入院中の看護費
⑥ 入院・通院のための交通費
などです。
なお、いくら治療を受けても痛みが変わらないなどこれ以上治療しても症状が改善する見込みがなくなった場合(これを「症状固定」といいます。)には、以後治療費の支給はありません。
症状固定の時に、後遺症が残ってしまった場合、後遺障害給付の問題となります。
2-1-2:休業補償給付
休業補償給付というのは、労災の被害者が、けがや病気のため働くことができず、収入を失った場合に、休業した分の保証が受けられるものです。
給与額の60%が休業特別支給金と給与額の20%の休業特別支給金が支払われます。
つまり、休業中は、給料の80%が支給されるのです(なお、ボーナスは給料に含まれないので注意)
休業給付は、休業後4日目から支給されます。
つまり、休業初日から通算して3日間は支給されません(この期間を「待期期間」といいます。)
2-1-3:障害補償給付
2-1-1で説明した通り、治療を続けても症状がこれ以上改善しない状態(症状固定)になった後も、後遺症が残っている場合は、後遺障害に対して保証金が支払われます。これが障害補償給付です。
障害補償給付には、障害補償年金と障害補償一時金があります。
障害補償年金は、障害等級1級から7級の人に対して支払われ、障害一時金は障害等級8級から14級の人に対して支払われます。
2-1-4:遺族補償給付
遺族補償給付は、労災で社員が亡くなった場合には、遺族に対して支払われるものです。
遺族補償給付には、一律で、亡くなった社員の労災前の給料の額に応じて決められ、遺族が亡くなるまで支給される遺族補償年金と、一度にお金をもらえる遺族補償一時金があります。
遺族補償年金を受け取ることができる方は、亡くなった方の収入によって、生計を維持していた人です(生計維持遺族)。
典型的には、亡くなった社員と同居していた遺族です(住民票の記載は関係なく、実際に同居していたかどうかがポイントです。)
遺族補償年金を受け取ることができない遺族(生計維持遺族ではない遺族)に対しては、遺族補償一時金が支払われることになります。
2-1-5:傷病補償年金
傷病補償年金は、労災による病気やケガの程度が特に重い場合に、支払われる年金です。
①労災から1年6か月が経過してもまだ治療が終了しない場合であり、
かつ、
②傷病等級1級から3級という思い傷病
の場合に対象となります。
具体的には、両手の指をすべて失ったり、両目の視力が0.02以下になったような非常に重い障害を負った人となります。
2-1-6:介護補償給付
介護補償給付は、障害年金と傷病年金を受給している方の中でも、等級が1級か2級であるような思い障害を負っている方の介護費用に対する支給です。
なお、介護費用は、親族の介護や優良介護サービスを受けている場合の費用です。
老人ホームや身体障碍者療護施設、労災特別介護施設に入所している場合には、支給されません。
2-1-7:二次健康診断等給付
社員が定期健康診断等を行った場合に、次にあげる検査数値ですべて「以上の所見」が医師によって認められた場合に、二次健康診断と特定保健指導を無料で受けることができるものです。
① 血圧の測定
② 血中脂質検査
③ 血糖検査
④ BMI
2-1-8:葬祭料
労災により、社員が亡くなられた場合の、お葬式の費用が支給されます。
以下、給付を表にまとめましたのでご覧くださ い。
*給付基礎日額(平均賃金)の計算方法
給付基礎日額=事故が発生した日の直前3か月の給与の総額÷歴日数
※給与には臨時的な賃金や3か月を超えて支払われる賞与などは含みません。
※歴日数とはカレンダー上の日数のことです。
(例)月に20万円の賃金をもらっており、10月に事故に遭った場合
3か月の給与の総額は20万円×3か月=60万円
3か月の歴日数は31日(7月)+31日(8月)+30日(9月)=92日
よって、給付基礎日額は60万円÷92日=6,521円となる
2-2:保険別!手続きと受給の注意点
各種給付金と手続きの流れ、受給の際の注意点について見ていきましょう。
2-2-1:療養保険
《手続き・提出先》
【図】療養補償給付の手続き
病院で診察を受けます。このとき、病院の種類によって手続きが異なるので注意してください。
・指定病院(労災病院、都道府県労働局長の指定する病院 )の場合
※指定病院については厚生労働省のホームぺージで調べることができます。
→診察を受けたら、療養の給付請求書(様式第5号または様式第16号の3)を病院に提出しましょう。国が治療費を払ってくれるため、あなたが治療費を払う必要はありません。
・指定病院以外の病院の場合
→治療費を支払ったら、費用請求書(様式第7号または様式第16号の5)を自分の住所の地区を担当する労働基準監督署 に提出しましょう。後に現金で治療費が支払われます。
※自分の地区を担当する労働基準監督署は、https://www.mhlw.go.jp/stf/seisakunitsuite/bunya/koyou_roudou/roudoukijun/location.htmlから調べることができます。
《もらうための注意点》
療養費の支出が具体的に確定した日の翌日から2年で時効にかかり、お金がもらえなくなります。申請は早めに行いましょう。
2-2-2:休業補償給付
《手続き》
■提出する書類
・業務災害の場合
「休業補償給付支給申請書」(様式第8号)
・通勤災害の場合「休業給付支給請求書」(様式16号の6)
■記入すべきこと
・請求者の氏名、住所、性別、生年月日
・治療のため働けなかった期間
・口座番号
・労働災害が発生した日時や経緯 など
■記入の流れ
自分で埋められるところを記入し、会社に提出し、内容が正しいか確認してもらいましょう。内容が正しければ、会社から記名・押印を貰います。
■提出先
自分の地区を担当する労働基準監督署
《もらうための注意点》
働けないため給与が出ない日の翌日から2年で時効にかかりお金がもらえなくなります。申請は早めに行いましょう。
2-2-3:障害補償給付
《もらえる条件》
労働災害によって障害が残り、障害等級1級から7級に該当する障害が残ったとき
※出典:厚生労働省「障碍者等級表」
《手続き》
■提出する書類
「傷害補償給付支給請求書」(様式第10号)または「障害給付支給請求書」(様式第16号の7) を提出してください。
請求書には医師の診断書やレントゲンなどの資料が必要になりますので、あらかじめ医師に相談しておきましょう。
■提出先
自分の地区を担当する労働基準監督署
《もらうための注意点》
傷病が治った日の翌日から5年で時効にかかり、お金がもらえなくなります。手続きは早めに行いましょう。
2-2-4:遺族補償給付
《手続き》
「遺族補償年金支給請求書」(様式第12号)または「遺族年金支給請求書」(様式第16号の8) を提出してください。
提出に際しては以下のものを必ず添付してください。
・死亡診断書など死亡の事実、年月日がわかるもの
・戸籍の謄本など受給者との身分関係がわかるもの
・請求人及び他の受給資格者が亡くなった人の収入によって生計を維持していたことを証明することができる書類
(例)民生委員の証明(労働基準監督署に書類が置いてあります)
《提出先》
自分の地区を担当する労働基準監督署
《もらうための注意点》
労働者が死亡した日の翌日から5年で時効にかかり、お金がもらえなくなります。手続きは早めに行いましょう。
2-2-5:傷病年金
《手続き》
療養開始後、1年6か月を過ぎても傷病が治っていないときは、その1か月以内に「傷病の状態等に関する届」(様式第16号の2) を提出しましょう。
《提出先》
自分の地区を担当する労働基準監督署
《もらうための注意点》
病気やケガで休み始めた最初の3日間は「待機期間」とされ、傷病年金は出ません。連続して3日間休まないと待期期間を経たことになりませんので、休むときには注意しましょう。
2-2-6:介護保障給付
《手続き》
「介護保障給付・介護給付支給請求書」(様式第16号の2の2) を提出しましょう。
医師または歯科医師の診断書が必ず必要になりますので、予め用意してください。
《提出先》
労働基準監督署
《もらうための注意点》
介護保障給付の対象となる月の翌月の1日から2年で時効にかかり、お金がもらえなくなります。手続きは早めに行いましょう。
2-2-7:二次健康診断等給付
《手続き》
「二次健康診断等給付請求書」(様式第16号の10の2) に必要事項を記入し、一次健康診断の結果の書類を添付し、病院に提出してください。
《もらうための注意点》
一次健康診断の結果を知り得る日の翌日から2年で時効にかかり、お金がもらえなくなります。手続きは早めに行いましょう。
【コラム】労働災害保険と他の保険を二重に使うことはできない
3章:労働災害保険の申請で起こり得る3つのトラブルと対処法
労働災害保険の申請で起こり得る3つのトラブルと対処法を見ていきましょう。
3-1:会社が申請に協力してくれない
【対処法】
自分の地区を担当する 労働基準監督署に相談する
→事業主の証明を得られなかった旨の上申書 を添えるなど、会社の協力がなくても申請する方法があります。
3-2:労働基準監督署の 判断結果が不服である
【対処法】
審査請求を行う
→労働災害保険給付があったことを知った日の翌日から3か月以内であれば、審査請求を行うことができます。審査請求書に記入し、都道府県労働局の「労働者災害補償保険審査官 」あてに送付しましょう。
*労働者災害補償保険審査官とは
労働災害保険の申請について、不満がある場合に審査をしてくれる人です。
3-3:労働災害保険に入っていなかった
【対処法】
・通常通り、労働災害保険の申請ができる
→あなたに非はないので、普通に申請をし、給付金をもらうことができます。
4章:労働災害保険以外にお金をもらう方法|会社に損害賠償を起こす
労働災害のうち、ケガや病気について会社に責任がある場合は、賠償金をもらうことができます。
賠償金を貰う流れとしては、まず会社と交渉をし、うまくいかなければ労働審判をします。
それでも会社が賠償金を支払うことに納得しなければ、裁判をします。
労働審判についてはこちらの記事を参照してください。
労働審判とは?手続きの流れや費用、裁判との違いなど弁護士が徹底解説
また、賠償金が具体的にいくらもらえるかはケースバイケースです。
賠償金の請求は自分でできないこともありません。
しかし、有利に事を運ぶには、法律のプロである弁護士に依頼するのがおすすめです。
まとめ:労働災害について
いかがだったでしょうか。労働災害について、最後に簡単にまとめてみましょう。
・労働災害とは、「仕事中または通勤途中に原因がある、ケガや病気、死亡のこと」
・労働災害には「業務災害」と「通勤災害」がある
・労働災害によりケガや病気になったら、労働災害保険を受給できる
・労働災害保険には療養保険や休業補償給付など、何種類かの給付金がある
・労働災害保険をもらうときには時効に注意する
・会社が申請に協力してくれないときは労働基準監督署に相談する
・労働基準監督署の審査結果が不服の場合には審査請求をする
・会社が労働災害保険に入っていなくても労働者は受給できる
・労働災害に遭ったら会社に損害賠償請求をするという方法もある
労働災害にあってしまったら、まずは労働災害保険を申請してみましょう!



